• 全民古玩网瓷器、玉器、古币、银元、字画、文玩杂项、博物馆馆藏、古董收藏、古玩收藏

王鑫 张建宇 : “清閟阁”“蜗牛庐”与“倪高士”——倪瓒肖像的制作、传播与多重叙事

  • 古籍
  • 2022年11月13日05时

【内容摘要】倪瓒作为中国画史中的“高士”,其肖像在明代以后广为流传,笔者从台北故宫博物院所藏的张雨题《倪瓒像》入手,考证这一类型肖像,发现其母本可能是倪瓒送给友人周南老的自画像,并通过周南老家族流传到江苏、上海地区。肖像之所以能传播,是因为画中“书斋空间+屏风山水”组合形成了独特的叙事模式,这与后来王宾版墓志铭形成互文的效果,并产生了“肖像+墓铭”的新图式,在倪瓒形象书写过程中起到了很大的作用。


明代中期以后,商贾、政客、文人等各个阶层掀起了倪瓒绘画收藏的热潮,倪瓒逐渐被书写成遗世独立的“高士”形象,其作品划分着“雅”与“俗”的界限。倪瓒的肖像画众多,其中以台北故宫博物院所藏张雨题《倪瓒像》(图1,以下简称台博本)最为典型。明顾元庆《云林遗事》中记载:


云林遗像在人间者甚多,大抵皆形似。上有张伯雨题赞。云林古衣装,坐一连床,据凭几,握笔伸纸,搜吟于景象之外。几上设酒尊一,砚山香鼎各一,体依画屏,借以锦茵,置诗卷盈束。一苍头持长柄麈拂立几侧,一女冠左持古砚铜洗,右持水器及巾之具。[1]


请横屏观赏

图 1 ˉ 张雨题《倪瓒像》ˉ 纸本设色 ˉ 卷 ˉ 28.2cm×60.9cm ˉ 佚名 ˉ 元 ˉ 台北故宫博物院藏


由此可知,有张雨题赞的这一版肖像在明中期江苏地区流传颇广,摹本众多。台博本与顾元庆的记载相差无几:画芯绘倪瓒凭几坐床榻上,左手伸卷,右手执笔,神采奕奕;左右各有侍从,左童子持尘掸,右侍女双手提握水罐浣器;背后置一屏风,上绘山水,左旁是张雨(1283—1350)的题赞。[2]那么,这类肖像最初的母本从何而来?台博本就是这一母本吗?肖像画在倪瓒“高士”的形塑过程中起到了怎样的作用?本文将围绕以上问题展开。


一、张雨题《倪瓒像》母本的创作与传播


张雨题《倪瓒像》作为一种肖像的类型,一定会有最初的母本存在。有一种观点认为,台博本的人物部分是元代画家王绎所作,屏风山水为倪瓒自写,默认了台博本就是其最初的母本。这主要是因为:清顾复所著的《平生大观》将《倪云林小像》与《杨竹西小像》(图2)并列在王绎名下(顾复并未言明原因,大抵是因为《杨竹西小像》是倪王二人合作,而《倪瓒像》与其风格相似,亦当如此)。然而,收藏家朱存理(1444—1513) 《楼居杂著》提到:“云林……与觉轩王氏父子、金坛张氏兄弟尤善,吴城则与陈惟寅、惟允、周正道、陈升方辈游。尝自写影留正道家。”[3]正道即周南老(1301—1383),常熟人,后迁吴县,云林《清閟阁集》中与之唱和甚多。与吴宽同时代的藏书家张昶(生卒年不详)作《吴中人物志》,其中也提到云林“尝自写影正道家”[4]。如此一来,送给周南老的这幅画有自画像的性质。如何确定这幅画与本文所讨论的张雨题《倪瓒像》类型有关?朱存理不仅确认云林曾自写小像送给周南老这一事实,还曾亲眼在周南老后人家里看过这幅画,根据朱存理描述,周家所藏确实与台博本同属一类:


予从正道裔孙汉昭家得观其遗像,有伯雨赞其上。云林子古冠服,坐一匡床,据梧几,时握笔伸纸,搜吟于景象之外。几上设酒尊一,砚山、香鼎各一。休倚画屏,借以锦茵,上置诗卷盈束。一苍头持长尘拂,立几之侧。一女冠左持古铜洗,右携魁水之器,巾蜕具焉。予乃摹临一本,轴而藏之。[5]


请横屏观赏

图 2 ˉ 杨竹西小像 ˉ 纸本水墨 ˉ 卷 ˉ 27.7c m×86.8c m ˉ 王绎 ˉ 倪瓒 ˉ 元 ˉ 故宫博物院藏


都穆(1458—1525)的《寓意编》也记载,曾在濂溪坊周氏家族见过一幅张雨题赞类型的倪云林小像:“倪云林小像,坐床上,凭几,左一童子,捧朱拂,右侍姬提盥颒之器……以上四像观于濂溪坊周氏族。”[6]濂溪坊是周南老后人为其先人周敦颐建造祠堂的所在地,而此濂溪坊周氏正是周正道后人。《吴都文粹续集》载:


周元公祠……初在吴县胥台乡,宋嘉定间四世孙和州观察使兴裔驻节平江,奏建,后遭兵火。其裔孙文英、南老由道州移家平江,屡复祠而屡废。明正统二年(《乾隆府志》作元年),十四世孙浦渊等始迁于家,在万寿寺西,故以濓溪名坊。[7]


《姑苏志》也记载:“濂溪坊,在资寿寺巷,濂溪祠傍(旁)。”[8]濂溪祠屡建屡废,明正统二年(1437),十四世孙复建祠堂于苏州,此时画像被周南老裔孙汉昭保存。虽然二人都在濂溪坊见过这幅肖像,但没有更多资料可证其为倪瓒自画像,唯一可以肯定的是,张雨题赞的这一类型肖像的母本被创作出来以后,是通过周南老家族传播到了苏州地区,濂溪坊周氏藏本可以看作是母本。


成书于景泰、天顺年间(1450—1457)的《寓意编》记载,此画曾出现在濂溪坊周氏,成书于1643年的《珊瑚网》仍有相同记载。[9]台博本袁褧题跋显示,最迟在嘉靖三十八年(1559),台博本已被藏在了张伯起家。此外,台博本与周氏本画面也存在许多不同,如周氏本“几上设酒尊一,砚山、香鼎各一”,而台博本则多了盒、瓶、香炉、青铜斝,独不见酒尊与香鼎。《珊瑚网》记载张雨题赞,“三步搔头五步坐”,而台博本则是“三步回头五步坐”。因此,台博本只是摹本之一,但这一版本在倪瓒肖像的传播中起到了很大的作用。

倪瓒肖像的母本被创作出来以后,至少在宣正年间,已经开始有文人临摹(朱存理就从周氏手中临摹一幅)。明朝中期,倪云林小像更是通过吴门弟子有了更大范围的传播,在此过程中,图像还产生了新的变体。隆庆戊辰(1568)年农历二月初一,文彭曾在台博本上题道:


云林像,尝见摹于王氏,上有细楷光庵墓铭。每欲命工摹以为供,竞尔不果。其庸俗亦可笑也。伯起藏此,忽尔再睹,令人腼颜。他日终当遂此愿。倘伯起能拓一幅以见惠,乐当何如!隆庆戊辰仲春朔。文彭题。


从这段题跋中可以推测出两则信息:第一,文彭曾见过一幅从王氏[10]处临摹的小像,上方有王氏所作墓铭。这说明王宾创造了一种新的“墓铭+肖像”样式;第二,文彭自己“命工”从王家临摹的版本质量低下,欲再临摹一幅。现存上海博物馆仇英的《摹王绎倪瓒画像》(图3)在格式上符合他所描述的王氏家的版本。画中,墓铭由文彭自己抄写,其后有父亲文徵明手书的张雨题赞。仇英本与台博本大体相似,保留了云林与二童子的配置,但去除了画屏。细节亦有不同,如道袍变成黑青色、桌上略画象征着鼎彝古物的青铜鼎与插花翎的青铜觚,并创造出“书”这一原本没有的细节(图4)。此外,从袁褧(1495—1560)、陆师道(1517—1580)、王世贞(1526—1590)、张凤翼(1527—1613)等人的题跋来看,在吴门弟子缅怀追思倪瓒高士之风时,肖像在雅集中起到了重要的媒介作用,也正是通过吴门弟子,肖像在苏州地区广为流传,这就解释了顾元庆见“云林遗像在人间者甚多,大抵皆形似”的原因。


图 3 ˉ 摹王绎倪瓒画像 ˉ 纸本设色 ˉ 仇英 ˉ 明 ˉ 上海博物馆藏

图 4 ˉ 仇英本与台博本细节对比


二、张雨题《倪瓒像》与两幅自画像伪作


张雨题赞的这一类型肖像何以广为流传?从图式上看,此画脱胎于唐宋以来流行的书斋绘画。宋代《人物图》册页(图5)、《槐荫消夏图》(图6)都是这一范式下的作品。那么,倪瓒肖像中的书斋仅是概念性的构图传统吗?众所周知,倪瓒在32岁左右营造的清閟阁[11],堪称后世文人书斋的典范,画中书斋与现实中的清閟阁有关联吗?关于清閟阁,目前最为可靠的描述源于倪瓒密友周南老为其所作墓志铭:


中有书数千卷,悉手所校定,经史诸子、释老岐黄、尽日成诵。古鼎彝名琴,陈列左右,松桂兰竹香菊之属,敷纡缭绕,而其外则乔木修篁,蔚然深秀。[12]


图 5 ˉ 人物图 ˉ 册页 ˉ 29cm×27.8cm ˉ 佚名 ˉ 宋 ˉ台北故宫博物院藏

图 6 ˉ 槐荫消夏图 ˉ 绢本设色 ˉ 25c m×28.4cm ˉ 佚名 ˉ 南宋ˉ 故宫博物院藏


关于画中的空间是否为历史上的清閟阁已经无从考证,但可以肯定的是,画中以倪瓒为中心的一系列“物”的组合有着很强的真实性与指向性。画中,倪瓒着道服,戴隐修小冠,坐于榻上,侧倚隐几,左右两侧各有侍者,这样的配置都与倪瓒的道士身份相关。倪瓒与元代玄教结缘颇深,其兄长倪文光师从著名道士王寿衍,倪瓒也因此结识了一生至交张伯雨。[13]张伯雨最初师事茅山宗师许道杞弟子周大静,后又师事玄教高道王寿衍,居杭州开元宫,为玄教中骨干人物。倪瓒后为伯雨鬻田养老,传为佳话。结合画中张伯雨题赞,可显示倪瓒与玄教的紧密联系。倪瓒身穿道服,外披羽衣,也是真实的元代道人装扮。元代道士画像《吴全节十四像》中《观泉像》(图7)可为其佐证。此外,南京象山东晋王氏7号墓出土的隐几明器(图8),其兽足造型与画中隐几十分相似,由此可见画中的隐几并非概念性创作。隐几也常常出现在倪瓒日常的书斋生活中,《赠惟寅》中“隐几方熟睡,故人来扣扉”[14],《萧闲馆夜坐》中“隐几忽不寐,竹露下泠泠”[15],《春草堂》也有“春草轩中隐几坐,中有袁髯闲似我”[16]之句。最后,几案上的香炉令人想起倪瓒在清閟阁焚香的典故,侍女手中盥洗之器与男童怀中的拂尘则暗示了倪瓒的洁癖。对比元代其他的肖像作品,可以发现《倪瓒像》的表现方式是独一无二的,画面通过稳定的构图与一系列精心的配置将倪瓒相关的品质符号化了,它虽然继承了宋画的图式,却非概念性的套用,人们能够从画中的符号系统识别出倪瓒本人与清閟阁的联系。


图 7 ˉ 吴全节十四像之观泉像(局部)ˉ 绢本 ˉ 53.6cm×945cm ˉ 陈芝田 ( 传 ) ˉ 元 ˉ美国波士顿美术馆藏

图 8 ˉ 南京象山东晋王氏 7 号墓明器(引自刘敦桢主编《中国古代建筑史》)


真正把“倪瓒”与“清閟阁”这两个文化符号联系在一起的绘画是现藏于台北故宫博物院的《清閟阁图》(图9),《庚子销夏记》载:“……云林画有《清閟阁图》,画已像其中,图在孝感程翰林正揆家,程善画为予临一纸。”[17]此画收录于《石渠宝笈》卷三十八,上有程正揆的收藏印鉴。画中清閟阁掩映在一片云林之间,云林倚栏眺望,眼神邈远。从画中的题跋来看,这幅画描绘的就是倪瓒在芙蓉山下清閟阁中隐居的场景。有趣的是,画中的布置与张雨题《倪瓒像》中如出一辙:床榻、屏风、隐几、方桌;不同的是,桌上的鼎彝变成了瓶花、三脚隐几变成了明清时期流行的四脚隐几,榻上还放置了古琴、书籍(图10)。此画落款:“壬子(1372)四月十又七日,云林子。”[18]但在《论中国画的研究方法》一文中,方闻先生认为落款为壬子年的作品中,只有现存于台北故宫博物院的《容膝斋图》(图11)为倪瓒真迹,[19]画中多使用“侧笔”切割出山体整齐生动的三维形态,而《清閟阁图》的笔法明显滞重繁密,题诗笔法多灵巧而无稚拙(图12),很可能是后人的伪作。


图 9 ˉ 清閟阁图 ˉ 纸本水墨 ˉ 倪瓒(传)ˉ 台北故宫博物院藏

图 10 ˉ 清閟阁图(局部)

图 11ˉ 容膝斋图 ˉ 纸本 ˉ 74.7cm×35.5cm ˉ 倪瓒ˉ 1372 年 ˉ 台北故宫博物院藏

图 12 ˉ《容膝斋图》与《清閟阁图》细节对比


无独有偶,落款同为壬子年的另一幅具有自画像性质的《芙蓉山居小像》,与母本中屏风的山水画也有着密切的联系。此画记载于晚清鉴藏学者裴景福(1854—1926)的《壮陶阁》中,与《清閟阁图》作同样诗跋[20],后面还有张雨、黄溍、杨维桢、瞿佑等人的题跋,容庚先生看题跋鉴定其为伪作。[21]但据作者记录,此画:


上作远山,沲迩层盘,状若龙山惑泉。下种儒湖,复作低山湖,沿岸作陂陀茅屋。老树十株枝叶细密。左有土桥一人箬笠岸然,幅巾飘渡桥而来,一径直达茅屋。山脊多墨点,近陂墨点尤密。人物工秀,盖云林自写照也。[22]


仔细比对文字与图像,会发现这幅画与《倪瓒像》中的屏风山水(图13)几乎相同!且裴景福认为,这幅画中的人物就是倪瓒本人。但倪瓒描绘人物的山水并不多,张大千认为传世者只有《秋林野兴图》《荆蛮民图》《龙门独步图》三幅。[23]其中,藏于美国费城艺术博物馆的《龙门独步图》[24]与《秋林野兴图》画面都未见舟船。至于《荆蛮民图》,倒是与此画有些许意境的重合,此画绘有山丘、老树、小舟,从陆继善题诗“十年不鼓江湖楫,木叶萧萧鬓影秋。忽忆满川风雨夕,云林岸口独维舟”[25]可以想见。


请横屏观赏

图 13 ˉ 张雨题《倪瓒像》屏风山水


这两幅托伪之作并非偶然,首先,它们都具有很强的自画像属性。其次,两幅画分别使人联想到倪瓒的人生境遇。孙承泽曾请程正揆临摹《清閟阁图》,清代宫廷画家唐岱也曾奉乾隆令作《仿倪瓒清閟阁图》(图14),这些临摹的行为表示人们非常愿意看到“倪瓒”与“清閟阁”这两种具有象征意义的符号同时在画面中出现。清閟阁不仅代表着珍藏法书名帖的藏宝室,更意味着在元末兵变之前,梁溪倪氏家族在无锡悠游富足的生活。而屏风上维舟漂泊的山水画,则不得不令人联想倪瓒在1351年以后,因兵灾而避地江渚的生活遭遇。倪瓒曾两次长时间离家,第一次在1356年至1366年,他偕妻子在笠泽水乡的“蜗牛庐”居住。此后,张士诚于苏州被俘,倪瓒为躲兵匪再次弃家,漂流于泖渚水上、流寓各地直至去世。这一段水上生活的经历常常出现在倪瓒的绘画中,《题画诗》中“舟过松陵甫里边,幽篁古木尚苍然。何人得似王徵士,静看轻鸥渚际眠”[26]记录了倪瓒乘船路过苏州甫里(今甪直镇)的风景,在另一首题画诗中,甚至记录了漂流中危险的船上生活:


正月十四日,舟过吴江第四桥,大风浪中贮水一瓢而去。乃赋小诗曰:“松陵第四桥前水,风急犹须贮一瓢,敲火煮茶歌白苧,怒涛翻雪小停桡。”是夜泊舟吴江城外,人家水月皓然,与希言清咏久之。[27]


图 14 ˉ 仿倪瓒清閟阁图 ˉ 纸本 ˉ 唐岱 ˉ 1744 年 ˉ台北故宫博物院藏


诗歌完全印证了周南老在墓志铭中对倪瓒晚年生活的叙述:“弃散无所积,屏虑释累,黄冠野服,浮游湖山间。”[28]无论如何,屏风山水中“浮游湖山间”的流寓生活与画像主视觉“燕坐清閟阁”的安逸雅致形成了极大的反差,这令人联想到倪瓒的种种逸事,最终向观众讲述了倪瓒从修建清閟阁到隐居蜗牛庐、浮游湖山间的坎坷人生。


三、“图像+墓铭”的叠加叙事


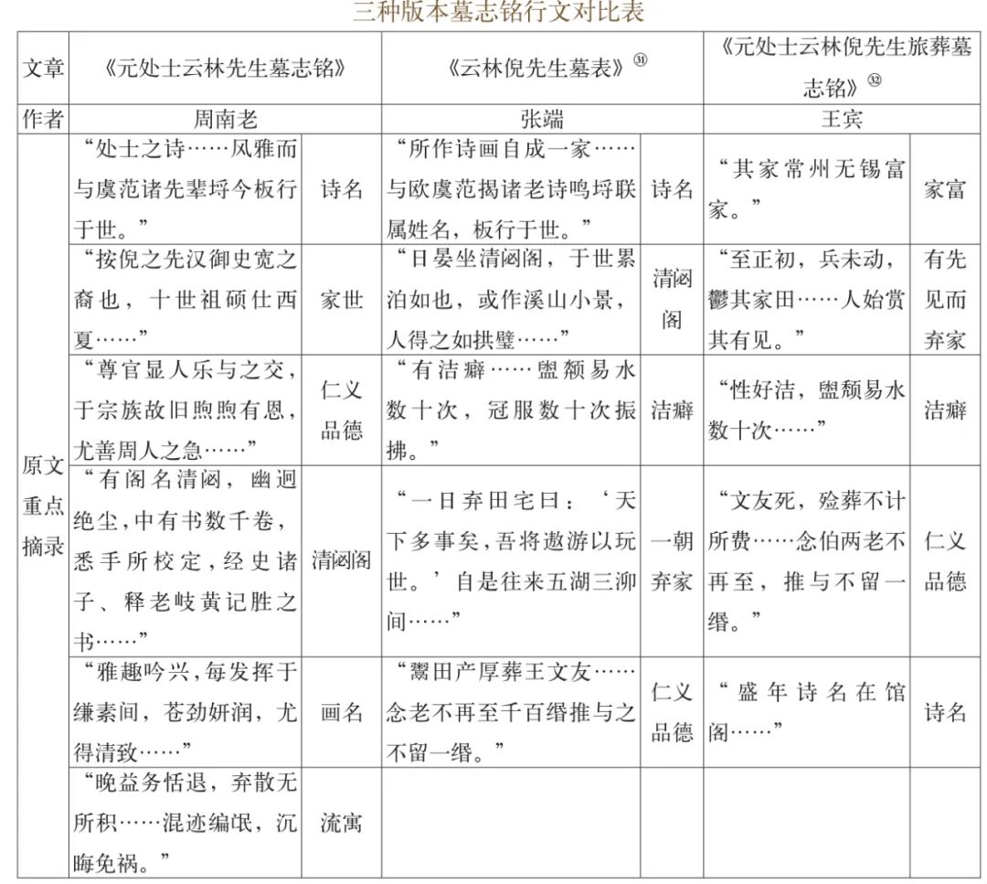
上一节提到,这些图式特征在后来肖像的接受和传播过程中起到了良好作用,那么,在倪瓒形象的历史书写中,肖像画又是怎样发挥作用的?嘉定孔庙藏有一块《倪云林小像墓铭合刻》(图15),或可说明倪瓒图像与文本在传播中所起到的叠加作用。关于石刻最早的记载只能追溯到明末《天下金士志》,载“倪云林小像、顾阿瑛小像藏于上海县”。[29]陶喻之认为,石刻的底本早于或接近仇英本,是台博本被后世辗转拷贝过程中的那个重要中介环节。[30]石刻的图式与母本相同,但物体配置更加紧凑,右边的桌子、男仆本该与云林的距离较远,此画中却把它们拉近,两位侍者成完全对称的分布,为了拉近各个元素直接的距离,不惜将右边方桌挪到屏风与床榻中间,造成了空间的遮挡(图16)。如此一来,整个画面中各个元素不再组成一幅真实的画面,而是符号化的堆砌。在这一“压缩版”肖像上方,是画面最为重要的组成部分——王宾版墓志铭。然而,我们知道最早为倪瓒作墓志铭的是周南老,肖像母本也是从周南老家传播出去的。既然他们的关系颇为紧密,为何广为流传的不是周南老版本?其实,因倪瓒旅葬江阴,其江阴友人张端还为其作墓表,如果对比这三个版本就会发现:王宾版本的墓铭是从前二者基础上改写而来(见表)。


图 15 ˉ 倪云林小像墓铭合刻(经黑白反转)ˉ 50cm×48cm ˉ 佚名 ˉ 嘉定孔庙东无碑廊藏

图 16 ˉ 台博本与嘉定本细节对比


从上表可以看出,周南老版本开篇就强调了倪瓒诗名与人品,并无刻画倪瓒“洁癖”的个性,也未说明倪瓒弃家的细节和原因,只说“混迹编氓”是为了避祸。而张端则在此基础上着重叙述了倪瓒的洁癖、清閟阁生活的细节与弃家的过程:将弃家行为叙述为一种“一朝弃田,遨游玩世”的突然性选择。王宾在前二者基础上抽取了核心信息,将“弃家”这一事件的原因进一步归为有“先见之明”。叙述逻辑为“倪瓒家富—因先见之明而弃家—性洁癖(高洁)—仁义”。相反,周南老首先强调的“诗名”反被略过,第一节提到,倪瓒肖像的图式特征令人联想其乱世中的坎坷人生,而这一叙述与图像则恰好产生了互文的效果,“倪高士”的形象由此逐渐产生。墓志铭(文本)+肖像(图像)的传播,更加影响到倪瓒形象的历史书写。


明正德、天启年间,倪瓒先后被奉入无锡三贤祠[33]和先贤祠[34],明成化之后,吴江[35]、江阴[36]、毗陵(常州及附近)[37]、松江府[38]就将倪瓒写入地方志,并引用了张端墓表中“一朝弃田”的说法。清康乾时,倪瓒被奉入专祠,[39]从无锡[40]、青浦[41]、元和[42]、长洲[43]等地方县志、到《苏州府志》[44]《江南通志》[45]乃至重修《明史》,都记载了倪瓒,并都采用了王宾版墓铭中“因有先见而弃家避祸”的说法。《明史》载“至正初,海内无事,忽散其资给亲故,人咸怪之。未几,兵兴,富家悉被祸。而瓒扁舟蓑笠,往来震泽、三泖间,独不罹患”[46]。其书写顺序为“倪瓒家富、造清閟阁—有先见之明而弃家—往来五湖三泖间”。这营造出倪瓒清绝独立的高士形象,与明代流行的墓铭小像的图文叙事具有很强的一致性。吴宽《题云林画》:“云林……后党祸起富室多死徙,云林独无事,人始赏其有见。”[47]清代的黄钺,在题《倪高士像》中说:“得兼众美真奇福,尽弃家赀益大难。”[48]可见,倪瓒弃家而避大祸的明智之选已经成为一种共识。然而,倪瓒弃家的原因并非王宾墓铭中记述的那般豁达,关于倪瓒弃家的缘由,明代学者焦竑为《清閟阁遗稿》作序时曾发表过自己的意见:


倪云林处士……元将乱斥散家财,浩然遐举,同时蹈祸者,靡不以先见归之……非徒迈往之气难于维絷而已,太白昧永王之无成,右丞羯胡之伪秩以昔方,今处士之识远矣……嗟乎,角里不以时清而辍茹芝,严陵不以乱定而薄垂钓,亦各言其志已矣。[49]


焦氏认为,弃家是兵家难缠,无奈之下的选择。黄苗子也认为“倪瓒是不堪忍受骚扰和差科催逼,被迫外逃的,弃家有之,散财亦有之,但这是一个犹豫的、痛苦的过程,这个过程长达八年”。[50]从“书斋肖像”到“墓铭小像”的图式转变,从家族、地方到国家历史的重重书写,随着图像与文本的传播,倪瓒的形象就此确立,并影响着人们对其高士之风的追索与崇拜。


结语


本文从台北故宫博物院所藏张雨题《倪瓒像》入手,讨论了有关于倪瓒的肖像画以及形象塑造、传播和接受相关的一系列问题。首先,笔者考察了此画的创作过程,发现此画最开始可能是倪瓒送给密友周南老的自画像,并通过周南老的后人流传到江苏地区,在此过程中,上海嘉定还产生了一种新的“肖像+墓铭”的变体,这种墓铭小像的图式非常受欢迎,尤其受到吴门弟子的追捧、临摹。


接着,笔者通过两幅带有倪瓒自画像性质的伪作与张雨题《倪瓒像》画面的联系,解读了母本的图式特征,认为画中“燕坐清閟阁”的肖像与屏风上“浮浪江湖间”的山水画产生了极大的反差感,这种戏剧性的对比,向观众讲述了倪瓒在追寻自我与乱世中沉浮挣扎的传奇人生。


最后,笔者从文献的角度进一步解释了肖像得以广泛流传的原因:王宾的墓志铭在周南老和张端版本的基础上刻意删减,最终将戏剧性的“弃家”事件归因于倪瓒的先见之明,这与肖像画本身的结合产生了一种互文效果,二者叠加的叙事共同塑造了倪瓒的“高士”形象,最终,这样图文并茂的肖像影响了地方历史和国家历史对倪瓒的书写方式,也影响了观众对倪瓒形象的接受、理解。


注释:

[1]倪瓒:《清閟阁集》外纪上《云林遗事五则》,西泠印社出版社,2010年标点本,第369页。

[2]见此画画芯,赞曰:“产于荆蛮,寄于云林。青白其眼,金玉其音。十日画水五日石,而安排滴露。三步回头五步坐,而消磨寸阴。背漆园野马之尘埃,向姑射神人之冰雪。执玉弗挥,于以观其盛洁详雅。盥手不帨,曷足论其盛洁。意匠摩诘,神交海岳。达生傲睨,玩世谐谑。人将比之爱佩紫罗囊之谢玄,吾独以为超出金马门之方朔也。”句曲外史张雨赞。

[3]朱存理:《楼居杂著》,景印《文渊阁四库全书》第1251册,台湾商务印书馆,1986,第601页。

[4]张昶:《吴中人物志》,卷十《流寓》,古吴轩出版社,2014年标点本,第107页。

[5]朱存理:《楼居杂著》,景印《文渊阁四库全书》第1251册,台湾商务印书馆,1986,第601页。

[6]都穆:《寓意编》,卷九,景印《文渊阁四库全书》第814册,台湾商务印书馆,1986,第640页。另外,《汪氏珊瑚网名画题跋》卷二十三、清《佩文斋书画谱》卷九十八、清卞永誉撰《式古堂书画汇考》卷三十二有相同记载。

[7]钱谷:《吴都文粹续集》,景印《文渊阁四库全书》第1385册,台湾商务印书馆,1986,第361页.

[8]王鏊等:《姑苏志》,景印《文渊阁四库全书》第493册,台湾商务印书馆,1986,第470页。

[9]汪珂玉:《汪氏珊瑚网名画题跋》卷三十二,景印《文渊阁四库全书》第818册,台湾商务印书馆,1986,第658页。

[10]此王氏即王宾,字仲光,号光庵,吴县人。王与姚广孝(1335-1418)为同乡,年长于姚。《吴中往哲记》推崇他是吴中隐士第一。吴宽曾在《题倪云林画》中言道:“云林晚岁斥卖田宅念其友张伯雨道士,贫而且老,持其金悉与之,后党祸起富室多死徙,云林独无事,人始赏其有见。王光菴为墓志特载其事。”吴宽:《家藏集》景印《文渊阁四库全书》第1255册,台湾商务印书馆,1986,第52页。

[11]关于清閟阁落成的时间,黄苗子根据《云林诗集》卷四《再和潘子素酬唱韵》中的“已向云林开别墅,兼闻茅岭有行窝”诗句推测出倪瓒建清閟阁当为至元三年(1337)。另,故宫博物院藏柯九思《清閟阁墨竹图》,上有至元四年(1338)柯九思的题跋,在清閟阁为倪瓒所写。因此清閟阁至少在1338年,也就是倪瓒33岁之前就已经建造完成。

[12]倪瓒:《清閟阁集》外纪上《元处士云林先生墓志铭》,西泠印社出版社,2010年标点本,第377页。

[13]虞集《倪文光墓铭》载:“去从金先生应新为玄学,又从馀杭王真人寿衍游。即弓河之上,作玄文馆祠老子,而事之以二尹子、亢桑子、庄子、列子,规制弘敞。玄教大宗师张上卿伟之,召而荐诸朝,以亲老弗欲出,上卿亦不之强也。署文光为州道判,又进道正,以领祀事。”虞集:《倪文光墓碑》,载李修生:《全元文》卷八八七,凤凰出版社,1998,第452页。

[14]倪瓒:《清閟阁集》外纪上《云林遗事五则》,西泠印社出版社,2010年标点本,第169页。

[15]同上书,第7页。

[16]同上书,第121页。

[17]孙承泽:《庚销夏记》,景印《文渊阁四库全书》第

826册,台湾商务印书馆,1986,第278页。原文:“云林画在逸品,收藏家以有无论雅俗……云林画有《清閟阁图》,画已像其中,图在孝感程翰林正揆家,程善画为予临一纸。”此画与现藏于台北故宫博物院,收录于《石渠宝笈》卷三十八的《清閟阁图》可以对应,上有程正揆的收藏印鉴。

[18]原诗为“家在粱溪浸底之里,以泥水自闭。柴门掩于白日,藜床穿而未起。荣几如练,瓯香若空。传癖书淫,聊以卒岁云尔。戏效董体,写其幻而赋之。千木凄肥荫草庐,芙蓉山下是侬居。横塘一夜来春涨,高阁萧然读我书。壬子四月十又七日,云林子”。

[19]方闻,《论中国画的研究方法》,载洪再辛《海外中国画研究文选》,上海人民美术出版社,1992,第97页。

[20]不同的是,此画中有个别字有差异:唯浸字缺,“而”作“尔”,“状”作“幻”,“千”作“草”,云林子下有倪瓒二字。

[21]按,张雨卒于至正八年,距壬子年已经二十四年,不可能为此画作跋。黄溍至正十七年卒,此画完成时已经有十五年。洪武三年,杨维桢去世,离壬子年也过去了两年。

[22]裴景福:《壮陶阁书画录》,学苑出版社,2006,第469

页。

[23]见《秋林野兴图》张大千题跋:“云林画迹人物者,世传只此秋林野兴与荆蛮民、龙门三幅。”

[24]王季迁曾写文章论证《龙门独步图》确为真迹。Wang C. C. and Kathleen Yang,“The Redisvey Ni Zan, Lngmen dubu tu”,Archives of Asian Art,Vol.47(1994),p.70-76.

[25]《大观录》记载此画宽二尺余、阔一尺一寸,并正名为《倪高士幽居图》。吴升:《大观录》卷十八,四库民国九年武进李氏怡寄轩铅印本,第121页a。

[26]倪瓒:《清閟阁集》卷七,西泠印社出版社,2010年标点本,第236页。

[27]同上书,卷九,第304页。

[28]同上书,卷十一,第376页。

[29]于奕正辑,孙国敉校补,翁方纲校并跋:《天下金士志》卷二,明崇祯刻本,第70页b。

[30]陶喻之:《上海嘉定〈倪云林墓铭小像合刻〉索隐》,载周嘉主编《翥云》第2辑,中西书局,2016,第81页。

[31]倪瓒:《清閟阁集》卷十一,西泠印社出版社,2010年标点本,第375页。

[32]同上书,第379页。

[33]无锡三贤祠在宋代之前供奉的是古代先贤,《无锡县志》载:“三贤祠,在恵山寺内泉亭上,三贤为晋长史湛茂之、唐相李绅、桑苎翁陆羽也。”吴凤翔、李舜明:《无锡县志》,景印《文渊阁四库全书》第492册,台湾商务印书馆,1986,第778页。

[34]据云林裔孙倪城的《倪氏宗谱诵芬录》记载:“元高士倪云林先生……前明正德见邵文庄公(宝)奉以配三贤祠,天启间高忠宪公(攀龙)奉入乡贤祠。”倪城:《梁溪倪氏宗谱诵芬录》,民国三十六年带经堂木活字本,第78页a。

[35]弘治《吴江县志》卷十《流寓》,第190页a。

[36]崇祯《江阴县志》卷四《寓贤》,第536页a。

[37]成化《重修毗陵志》卷二十二《遗逸》,第594页b。

[38]崇祯《松江府志》卷四十四《诗品》,第2479页a。

[39]“先祖元高士倪云林先生,原籍无锡梅里之衹陀村,前明崇祀于本邑三贤乡贤两祠,至国朝康熙辛未裔孙倪凤来等,请于中丞咨题,恩准檄建锡山专祠给帑致祭载人邑志,乾隆丁丑高宗纯皇帝南巡驻节锡山恭邀。”倪城:《梁溪倪氏宗谱诵芬录》,民国三十六年带经堂木活字本,第211页a。

[40]嘉庆《无锡金匮县志》卷二十五《隐逸》,第736页a。

[41]乾隆《青浦县志》卷二十三《流寓》,第783页b。

[42]乾隆《元和县志》卷二十六《流寓》,第596页a。

[43]乾隆《长洲县志》卷二十七《流寓》,第668页a。

[44]同治《苏州府志》卷一百一十《流寓》,第2542页b。

[45]乾隆《江南通志》卷一百六十八《人物志》,第8093页a。

[46]张廷玉等:《明史》卷二九八《隐逸传》,乾隆四年武英殿本,第6340页b。

[47]吴宽:《家藏集》,景印《文渊阁四库全书》第1255册,台湾商务印书馆,1986,第52页。

[48]黄钺:《壹斋集》下册,黄山书社,2013年标点本,第443页。

[49]焦竑:《焦氏澹园续集》, 明万历三十九年朱汝鳌刻本,第11页a。

[50]黄苗子:《倪瓒年谱》,人民美术出版社,2009,第67页。


王鑫,中国人民大学艺术学院。张建宇,中国人民大学艺术学院副教授,清华大学艺术史博士。

本文原刊于《美术大观》2022年第7期第68页~73页。


Copyright © 2021.Company 全民古玩网QVIP.NET All rights reserved.全民古玩网加密货币交易所