• 全民古玩网瓷器、玉器、古币、银元、字画、文玩杂项、博物馆馆藏、古董收藏、古玩收藏

古建入门指南

  • 博物馆丨看展览
  • 2022年5月10日11时



“天下之至柔,驰骋天下之至坚”
亦刚亦柔的木头,谱写了一部部中华建筑史诗

1996年,联合国教科文组织专家到丽江实地考察丽江古城。恰逢此时,丽江地区发生了大地震。

“丽江古城申报世界文化遗产还有没有希望?”——这是压在文物局、丽江市民心中的一块大石头。专家一行走在市区的街道上,看到不少新建的大楼倾塌,道路受损严重。

可到了老城区,破坏却没有想象那样严重。大多数老宅、老店除了部分墙壁倒,木结构建筑的架构依然挺立,保持着原来的形态。老城的街道曲曲弯弯,小溪流水潺潺,古老的丽江没有消失!

丽江古城 图源/摄图网

1997年底,联合国教科文组织公布的世界文化遗产名录,丽江古城赫然在列。

一场地震,倒了钢筋混凝土的新大楼,却没有震倒老房屋。个中奥妙,便来源于中国古建筑的木结构体系。


这个体系里的“柱、梁、檁”,房屋的重量都由屋面到梁架,再由斗拱至立柱,层层传递。柱与柱之间的墙壁,不论用土、砖、石或其他材料,往往更多是起到隔断作用而不承受房屋的重量。当遇到地震时,各个木构件之间由榫卯相连,富于韧性,不至于发生断裂。

由此,便形成了中国古建筑神奇的“墙倒屋不倒”现象。

这篇文章就将带你走近中国古建筑的世界,用10分钟,快速入门中国古建筑(木构)文化

本文将从以下几个方面逐一展开:

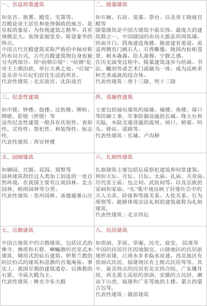
1.中国古建筑的分类
2.中国古建筑各结构的名称和功能
3.如何区分不同年代的古建筑?
4.中国古建筑常见问答

此篇为古建入门篇,适合小白,干货超级多哟


认识中国古建筑的分类





认识中国古建筑的结构


用最简单的方式,我们可以把一座中国古建筑理解为三个部分:屋顶,屋身,和台基
(更严谨一些的说法,是屋架层、铺作层、柱网层和台基)



屋顶· 样式与等级


(↑上图中的“重檐顶”为“重檐式箓顶”)

屋顶级别

一级


重檐庑殿顶

清代所有殿顶中最高等级。这种殿顶构成的殿宇平面呈矩形,面宽大于进深,前后两坡相交处是正脊,左右两坡有四条垂脊,分别交于正脊的一端。重檐庑殿顶,是在庑殿顶之下,又有短檐,四角各有一条短垂脊,共九脊。主要适用于重要的佛殿、皇宫的主殿;象征尊贵


例:故宫太和殿

二级


重檐歇山顶

共有九条屋脊,即一条正脊、四条垂脊和四条戗脊,因此又称九脊顶。由于其正脊两端到屋檐处中间折断了一次,分为垂脊和戗脊,好像“歇”了一歇,故名歇山顶。其上半部分为悬山顶或硬山顶的样式,而下半部分则为庑殿顶的样式。常见于宫殿、园林、坛庙式建筑


例:北京天安门

三级


单檐庑殿顶

其外形即重檐庑殿顶的上半部,是标准的五脊殿。重要的建筑多用此屋顶。


例:奉国寺大殿

四级


单檐歇山顶

其外形一如重檐歇山顶的上半部。配殿的大部分是这种顶式,如故宫中的东、西六宫的殿宇等。


例:隆兴寺天王殿

五级


悬山顶

不仅有前后屋檐,两端还有与前后檐尺寸相同的檐。于是其两山部分便处于悬空状态。


例:民居、神橱、神库

六级


硬山顶

两侧山墙同无眠齐平或略高出屋面。


例:普通民居

七级


卷棚顶

将硬山,悬山或歇山顶之正脊作成圆弧形曲线。分别称为“卷棚硬山”,“卷棚悬山”或“卷棚歇山”。多用于北方民居、园林等建筑。

多见于民间建筑


例:山西祁县昭馀古城

八级


攒尖顶

建筑物的屋面在顶部交汇为一点,形成尖顶的屋顶。多见于亭台楼阁


例:爱晚亭



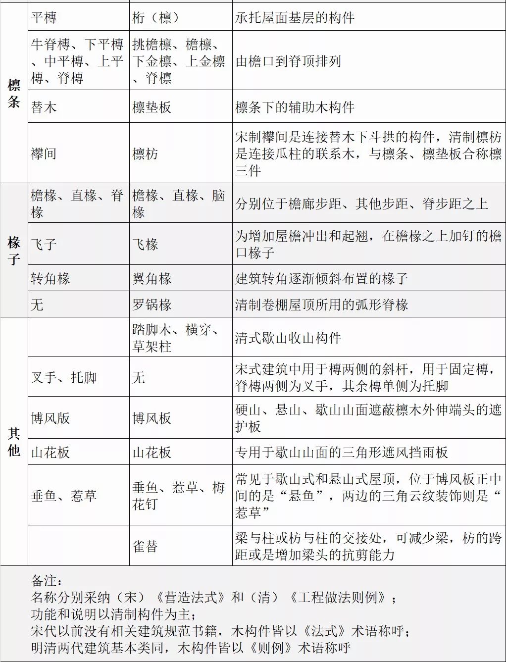
屋身 · 梁架



《营造法式》记述了三种结构形式:殿堂结构、厅堂结构、簇角梁结构。到了清代《工程做法则例》中则分为大式和小式。这些结构做法主要用于官式建筑的设计结构,针对性强却不全面。

单从梁架做法上,中国传统建筑梁架形式分为三种:1.抬梁式;2.穿斗式;3.井干式




柱上架梁,梁上再立瓜柱,其上再施梁,如此叠加数层,每层梁逐步收短,最上层梁上立脊瓜柱,各层梁头和脊瓜柱上安置檁条。从而使荷载由檁到梁再到柱,逐层传递。


特点:内部有较大使用空间,有宏伟的气势。
殿堂、厅堂建筑多为抬梁式。



穿




柱子直接承檁,不用梁。每根柱子上面顶一根檩条,柱与柱之间用木串连,连成一个整体

特点:柱子排列紧密,支撑重量的柱子可以不必用较粗的。优点是,较小的材料可以建造较大的房屋,缺点是柱和枋较多,室内不能形成较大的连通空间。

长江流域、东南、西南地区习惯用穿斗式架构。




出现较早,最早见于商代墓椁。做法是以圆木或矩形、六角形木料平行向上层层叠置,在转角处木料端部交叉咬合,形成房屋四壁,形如古代井上的木围栏,再在左右两侧壁上立矮柱承脊构成房屋。


井干式需要大量用木材,因此通用程度不高,目前只在东北林区、西南山区尚有。




屋身 · 斗拱


中国建筑上特有的构件,是由方形的斗、升、拱、翘、昂组成,是较大建筑物的柱与屋顶间之过渡部分。

斗拱在大木结构中起着以下四个方面作用:

1. 荷载作用:位于柱与梁之间,由屋面和上层构架传下来的荷载,要通过斗拱传给柱子,再由柱传到基础,因此,它起着承上启下,传递荷载的作用。

2. 增大距离:向外出挑,可把最外层的桁檀挑出一定距离,使建筑物出檐更加深远,造形更加优美、壮观。在它成型之后很长一段时间内,被作为构件大小的基本尺度。

3. 装饰作用:构造精巧,造形美观,如盆景,似花篮,又是很好的装饰性构件。后来的斗拱逐渐变为装饰(后来采用砖墙,出檐变近许多,作用减少),也是区别建筑等级的标志。越高贵的建筑斗拱越复杂、繁华。

4. 抗震作用:“斗”与“拱”之间以榫卯连接,结合紧密,层层叠叠,遇到地震时榫卯可以伸缩,具一定的弹性,从而保证建筑物的安全。




中国各朝古建的特点


纵观中国古建筑的发展历程,从早期至唐代木结构体系日渐成熟,至宋代已有《营造法式》一书来规范指导各式建筑的做法。宋元以后,建筑构造趋向于标准化。



先秦建筑


“茅茨土阶”的台榭体系(茅草屋顶,夯土筑台)。


高等级的建筑建立在夯土台之上,以土台高低区分等级。建筑以阶梯形夯土台为核心、倚台逐层建造,外观往往非常宏大。




秦汉式建筑


淘汰台榭体系,开始大兴砖瓦和木构技术,抬梁式和穿斗式建筑大量出现,形成初步的形制风格。


整体造型平直舒展、脊端、檐角微微上翘、屋顶装饰朴实无华,出现了简单的早期斗拱。




唐宋式建筑


整体上,这个时期,屋顶屋檐有明显下弯曲线,脊端檐角上翘度比较大,屋脊屋檐及木架装饰趋于繁华。


具体说,隋唐建筑,斗拱硕大,出檐深远,举折和缓,四翼舒展,屋顶整体感觉比较大气稳重,常用朱白两色彩画,朴素大方。宋代建筑,精致秀丽,彩画繁简得当,渐趋绚丽。辽金地处北方,对风格承袭唐代较多。元代又承袭金代,风格偏向于粗放不羁。




明清式建筑


建筑转型到稳固、提高和标准化时期。


整体造型稳重大方,屋脊屋檐中规中矩,正脊平直,翼角稍翘,装饰豪华。


斗拱比例缩小,出檐距离大为减少。屋顶坡度陡峭高耸,曲线减少,形态更加拘束严谨。




中国古建常见知识问答


Q1

为什么中国古建筑以木结构为主?


木结构的建筑,有三大优点

一、从采集、运输到加工、建造,木材都比石材要方便。

二、木结构各构件之间的柔性榫卯连结,使其能承受较大的突然冲击力而不倒塌,在地震有“墙倒屋不塌”的现象。

三、木结构的房屋由于其墙体不承受重量,墙体材料自由,可以在墙上任意开设门窗,以御寒或通风。在中国亚热带的气候环境下,木质结构的屋子比石质更适合保温。

当然,木结构建筑的主要缺点是:怕火、怕潮、怕白蚁蛀蚀,漏风、采光一般,且相较于石质结构建筑,较难以保存。


Q2

中国古建筑的核心特点是什么?


中国古建筑的两大特点:木结构与群体性

木结构建筑优缺点,前面已经说到。中国以原始农业为主的经济方式,造就了原始文明重生长、偏爱有机材料的特点。将木材选为基本建材,是注重人与自然间的息息相通,木头与人之间相互的生命关系。
而中国古建的另一重要特点是建筑的群体性。

相较于西方建筑所追求的个体形象的高大与宏伟,中国的古建筑多讲求群体性。不论是皇家宫殿群、佛家寺庙,还是私家园林、住宅民居,都采用多类型建筑与自然景观相组合的方式,形成建筑群落。随着一进又一进的院落,一座座端庄的宫门与山门,庄严的殿堂、佛堂,高耸的楼阁、佛塔依次显现,使人感受到中式建筑的空间与时间之美


Q3

为什么山西古建筑留存最多?


山西古建筑留存完好的原因:

一、古建筑基数较大。山西北部有五台山,历朝历代香火不断,寺庙楼宇不断重建;南部地区是兵家必争之地,社会动荡,再加上地理气候条件恶劣、文化传承性强,提供了地方信仰的土壤,有大量宗教建筑遗存。

二、古建筑保存条件好。山西气候干燥,不像南方容易受潮。

山西西侧被吕梁山脉和黄河将其与关中平原和内蒙高原阻绝,东部被太行山脉与华北平原隔断,南部隔黄河与河南遥望,北部的长城区离出了游牧区与农耕地区,此般山河交错,地形封闭,很多建筑处于深山之中,往往因为交通不便、经济落后不易被发现,避开了许多人祸,使得一些早期木构得以保存。

本文经授权转载自微信公众号:艺旅文化

识别海报二维码听课


适宜人群:

对古建筑或者中国历史感兴趣的小朋友

(建议七岁以上收看)





往期珍赏 · 珍品目录
(点击标题 即可阅读)

古代赘婿实惨生活图鉴
一部20多年前的高分老片
宋代少女出嫁,一共分几步?
鉴定一下古代热门食物雅称
瓷器里的绝美中国色,这高级感我慕了!
时隔五十年,龙门石窟再修复!
30+部高分文博纪录片(内附观看地址)


多多教育:给孩子提供一种全新的学习方式——在博物馆中学习。让孩子在历史文化遗迹中认识世界、感知世界、探索世界。



文 博 / 历 史 / 文 化 / 展 讯 / 馆 舍 推 荐

后台回复关键词“投稿”
可查看约稿函
微信ID:atmuseum
微博:@博物馆的那些事儿
微信群:扫下方二维码即可

(扫码即可加入交流群,打广告勿入

来都来了,点个在看再走吧~~~



博物馆丨看展览文章

陶瓷瓷器相关文章

Copyright © 2021.Company 全民古玩网QVIP.NET All rights reserved.全民古玩网加密货币交易所