• 全民古玩网瓷器、玉器、古币、银元、字画、文玩杂项、博物馆馆藏、古董收藏、古玩收藏

【学术】清代“人生礼俗”外销画研究

  • 广东省博物馆
  • 2022年4月06日05时

清代“人生礼俗”外销画研究

陈曦


摘要



作为18至19世纪中西贸易往来背景下产生的独特外销艺术品,外销画主要是中国画家迎合西方人的兴趣,模仿西方技法和风格,按照赞助者和市场的需要制作而成的,是我们观察和研究清代社会的珍贵图像资料。文章综合运用社会学、文献学、图像学的理论和方法,分析清代“人生礼俗”外销画的艺术价值和风格特点,进一步讨论该类绘画的民俗内涵,并试图探究“人生礼俗”外销画背后的中西民俗观。



关键词



外销画 人生礼俗 中西民俗观



作者简介



陈 曦

广东省博物馆馆员



原文来源



《艺术与民俗》2020年第2期



正文




一、清代“人生礼俗”外销画概况


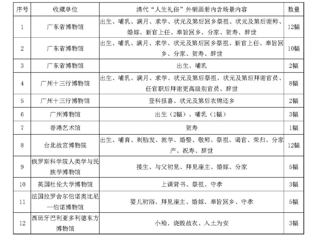
据目前公开发表的图像资料,广东省文博单位收藏清代“人生礼俗”外销画册共6套:广东省博物馆收藏3套,其中1套不完整,仅2幅;1套较为完整,共10幅;1套完整,共12幅。广州十三行博物馆收藏2套,分别为8幅和2幅,程存洁在《西风东绘——记王恒、冯杰伉俪捐献的539幅通草水彩画》一文中对此有研究分析;广州博物馆收藏1套,共3幅。香港艺术馆收藏1幅,台北故宫博物院收藏1套12幅。国外博物馆收藏4套。详情见表一。


广东省博物馆收藏的“人生礼俗”外销画册皆为通草水彩画,本文仅就其中1套较为完整和1套完整的画册进行探讨。第1套“人生礼俗”外销画册绘者不详,纵18.5厘米,横30厘米。画册共10幅画,据笔者考证,内容应为出生、哺乳、满月、求学、状元及第后回乡祭祖、新官上任、奉旨回乡、分家、贺寿、辞世。第2套画册纵22.5厘米,横34厘米,共有12幅,内容为出生、哺乳、满月、求学、状元及第后回乡祭祖、状元及第后谢师、婚嫁、新官上任、奉旨回乡、分家、贺寿及辞世。第2套扉页盖有“CHONGWOO”(译作“祥和”或“忠和”)字样的钤印。据黄超考证,“祥和”是中国传统工艺品的销售商号,商号主人是名为“招雨田”(又称“招成林”)的广东南海商人,他在海内外有数十家店铺,致富后积极参与社会公益事业,如创办乡校、重修祖祠、赈灾等。该商号刻款多见于现存中国外销银器上。据荷兰学者Rosalien Van der Poel研究,此类绘画可单页购买也可以成册(12页)购买,虽然画面内容相似,但大多数制作精美,画册封面常用刺绣丝绸或者带有几何纹饰的织物覆盖,有的画册里印有工作室的印章。例如,第2套画册的封面,就覆盖着装饰有“佛教八宝”纹饰的红色织锦。


表一 中外“人生礼俗”外销画册收藏


从“人生礼俗”外销画册的绘画技巧看,画中描绘的器物部件或多或少采用了焦点透视法,但透视技法显得生疏且不尽合理。运用色彩表现明暗阴影的画法则比较成熟。从画册材质看,使用品质上乘的洁白通草纸作画可凸显水彩的颜色,能让画面呈现出犹如拜占庭玻璃的斑斓效果。为了更好地保存它们,通草纸水彩画四边常包裹丝绸,让脆弱的纸张有一定收缩和膨胀的空间。据《中国丛报》报道,1835年广州十三行有30家商店出售通草画。从欧洲现存通草画数量看,当时从广州出口到欧洲的通草画应有成千上万。从画面图式看,内容相同的画面除了在颜色、细节、纹饰图样、人物数量上有所差异外,无论是场景布局还是人物动作等方面都呈现出高度的相似性。由于通草水彩画价格相对较低,题材繁多,充满东方情调,因此深受18、19世纪许多来华人士的青睐,而如今这些具有写实风格的画作,成为研究广东民俗弥足珍贵的材料。



二、清代“人生礼俗”外销画的民俗文化内涵


人生仪礼主要反映人生中的几个重要阶段、具有一定仪式的民间风俗,主要包括诞生礼、成年礼、婚礼和葬礼等。此外,人生重要年龄阶段的祝寿仪式和生日庆贺的举动,亦是人生仪礼的内容。广东省博物馆收藏的“人生礼俗”外销画册描绘了一个男性从出生、长大、新官上任再到死亡等人生历程(表二)。其中,“出生”“哺乳”“满月”为诞生礼俗,“求学”属于读书入学礼俗,“婚嫁”属于婚庆礼俗,“贺寿”属于祝寿礼俗,“辞世”属于丧葬礼俗,“状元及第后谢师”“状元及第后回乡祭祖”“新官上任”“奉旨回乡”皆属科举文化。目前,学界并未将科举习俗作为专门类别加以研究,但这是中国古代读书人一生的追求,故被一同画进外销画中。中国画师会按购买者的要求调整画面内容,中国画师在传统绘画技巧上吸收了西方写实主义,让这些画作除了具有科学价值外,也因其艺术价值而享有盛名。


表二 广东省博物馆藏第1套、第2套“人生礼俗”外销画册内容


(一)出生

在“出生”画中,一位刚生产完的产妇坐在矮凳上,随侍执杯奉上,前面有妇人正为新生儿洗澡,左边有亲戚送来给孩子做衣服的布匹,右图地上还放着生产时剪脐带的剪刀。旧时妇女生产有立式、坐式、卧式等姿势,有记载说广东海丰畲族妇女生孩子由自己处理,无人助产,孕妇自己坐矮凳上生产,待孩子出生后,婆婆或其他老人才进房帮忙。画面中为新生儿洗澡,属于诞生礼俗中的“洗三”。清崇彝《道咸以来朝野杂记》载“三日洗儿,谓之洗三”,洗儿时,浴盆中常常放入喜蛋及金银饰物等,再请好命老太用艾叶、柚叶及姜水为婴儿洗澡。“洗三”可驱灾避瘟,有的地方给婴儿“洗三”时还要唱喜歌,预祝婴儿成年后能读书做官,一生吉祥平安。“洗三”是家庭庆贺添人进口的仪式,也是标志新生儿脱离母体降生人世的象征性仪式。


(二)哺乳

从广东省文博单位收藏的“人生礼俗”外销画的内容可知,生产图及哺乳图留存数量较多。哺乳图中常有两位主角,一位是坐在或站在盥洗架前袒胸哺乳的裹小脚妇人,另一位是一直注视着孩子,悠闲地坐在博古椅上喝茶或吃水果的贵夫人。笔者推测,贵夫人不亲自哺乳,而是请专门的乳母给孩子哺乳。早期中国传统绘画中描绘女子哺乳的是佛教图像,如新疆交河故城出土的公元7世纪所绘《诃利帝母哺乳画》(现藏德国柏林国立印度美术馆),元代王振鹏绘《诃利帝母育儿图》(现藏美国波士顿美术馆)。诃利帝母是密教的生育之神,供养这类图像目的在于求子及护佑儿童。宋代李嵩《骷髅幻戏图》(现藏故宫博物院)、《货郎图》(现藏美国大都会博物馆)等世俗图像中仍可见哺乳图像。至清康熙年间,“取西法而复通之”的焦秉贞所绘《御制耕织图》“簸扬”场景中有一名在角落哺乳的妇人。广东省博物馆藏《清乾隆广州手绘农耕商贸图外销壁纸》中也有哺乳场景。晚清时,中国年画、外销画及来华艺术家的绘画中哺乳图像开始增多。著名画家钱纳利1808年绘制的《濠江渔女》,画面中一位质朴的疍家女坐在渔船上给婴儿哺乳,整个画面恬静温馨。在中国传统礼俗文化中,哺乳是较为私密的育儿行为,并不会像结婚、生产一样被着重讨论与研究,像“人生礼俗”外销画中将哺乳的妇女作为焦点,极有可能是绘画者受到欧洲哺乳圣母绘画题材的影响。


(三)满月

婴儿满月这天产妇娘家及其他亲戚会送来贺礼,祝福母子平安,也叫“弥月之喜”,舅舅则要为小男孩剃头发,俗称“铰头”“去胎发”。有些地方婴儿剃下的胎发需要用红纸包好,悬于屋内高处或挂在门后以压邪,而后抱小孩走街串户,谓之“兜喜神圈”,表示孩子走出家门进入乡里社会的意味。可以说,满月礼是孩子出生后第一个隆重的人生仪礼活动。


(四)求学

男孩六七岁时,富裕的家庭便会聘请名师来家中任教,家族中年纪相仿的男孩会在一起学习。即使男孩们的知识水平参差不齐,先生也能够因材施教。《三字经》《千字文》《幼学诗》等是启蒙教材,教师的职责主要为讲解诗文,教习书法,吟诗作对等。“求学”图中两男孩坐在书桌前认真读书,另一名男孩在先生桌前请教问题,桌面上可见书籍、文房用品。西方人对中国文房用品非常感兴趣,《大英图书馆特藏中国清代外销画精华》一书中收录了一组中国古代传统的文房器具图,笔筒中皆插着毛笔和羽毛掸子。“求学”图画面左上角皆设案台祭拜,一幅图为拜“九天开化文昌帝君”,文昌帝君为道教神祇,元仁宗延佑三年(1316)始称“文昌帝君”。据《史记》载:“斗魁戴匡六星,曰文昌宫:一曰上将,二曰次将,三曰贵相,四曰司命,五曰司中,六曰司禄。”故“文曲星”又名“斗魁六星”。无论是拜“文昌帝君”还是拜“魁”,都有祈求学童聪明伶俐,一举夺魁之意。


图一 中国状元游街

图二 分家


(五)状元及第后谢师

《大英图书馆特藏中国清代外销画精华》书中收录了一幅“中国状元游街”图(图一),图中状元身披红绸带,头戴冠帽,上面插着枝叶,与“人生礼俗”外销画册“状元及第后谢师”图中状元的人物形象一致。“状元及第后谢师”图中男子中状元后回乡,身披红绸带,向先生叩礼,感谢师恩,两名黄衣男子手持红色报喜帖跟随其后。此图式也可能是新科状元谒见主考官,但图中受礼之人没有穿戴官服,而图中书桌摆设与求学图中的基本一致,画面中也没有更多提示,所以暂不作此考虑。


(六)状元及第后回乡祭祖

自唐以来,金榜题名是读书人一生的追求。高中状元不仅意味着其仕途有了一个好的开端,而且也是一件极为光宗耀祖的事。因此,状元及第后祭祀祖宗、告慰先人也是宣示家族荣耀的重要方式。“状元及第后回乡祭祖”图中状元郎手持酒杯跪在祖先灵位前,两名随从一人捧觥,一人拿酒壶往杯中倒酒,身边围绕着同僚。图中以整只烤乳猪作为祭品,符合广东的祭祀习俗:“粤俗最重烧猪,其他赛愿敬神之事,率皆用之。”


(七)婚嫁

清人毛先舒对婚俗礼仪记载如下:“婚,古有六礼。纳彩、问名,今已废之。其纳吉,即今之极圆也;纳征,即今之下盒也;求期,即今之道日也;亲迎则仍之。但今于极圆前有拜允,道日后有催糖,合前四者,仍为六礼。”而拜堂则是在迎亲之后举行的大礼。“婚嫁”图中乐师在一旁演奏,只见高堂在上方正襟危坐,新娘盛装打扮跪在下方,同跪的新郎身着长衫披红绸喜带,三拜已完成,新娘正在敬茶。通常高堂受茶后,会赠送新婚夫妻“利市”钱,以图吉祥。此外,画面中可见侍女小心翼翼地帮新娘整理礼服。值得注意的是,新娘身穿命妇服。从宋代开始,即便新郎无一官半职,婚礼期间也允许穿官服,故披红绸带的状元装、凤冠霞帔的命妇装是清代流行的婚嫁礼服。


(八)新官上任

关于“新官上任”图的画面内容,学界有不同的看法,有的认为是任官职后拜谢更高级别的官员,有的认为是科举后拜谢主考官,如《广州制作》一书中相同的图式就被命名为“感谢考官”(Thanking the examiner)或“向考官叩头”(Kow tow to examiner,Kow tow即粤语“叩头”)。但根据广东省博物馆藏的“新官上任”图,图中跪拜者有两人,不符合主角个人升官晋爵的主旨,且从跪拜者的服饰看,更像是一旁站立下属的服饰,所以,笔者认为画面正中心的官员才是“人生礼俗”画册的主角。“新官上任”图描绘的应是官员新上任在衙署中过堂的场景,图中官员端坐桌案前,桌上笺筒装满红头白笺,桌案两侧高脚架上放置黄稠包裹的官印及令牌令旗,官员身旁站立着书吏和差役,官员按照卯簿点卯,差役依名依次跪前接受审视。对于当时在中国被限制行动的西方人来说,这样的场景让他们十分感兴趣。


(九)奉旨回乡

“奉旨回乡”图中描绘了官员坐在“八抬大轿”里,前有两名随从高举写着“奉旨回乡”或“奉旨还乡”的木质朱漆金字衔牌,轿旁还围绕着数名待命的随从。“奉旨”是指臣子遵从皇帝的旨意,“奉旨回乡”的原因可能是皇帝赐假回乡探亲、祭祖、致仕等。从这类题材作品所反映的内容来看,应当是致仕回乡、颐养天年。轿子在我国古代既是一种交通工具,也是身份和地位的象征。明清时期,对于不同身份的人乘坐轿子,在轿子的式样、用料、装饰、轿夫人数、使用场所等方面都有严格规定。《清史稿》记载:“汉官三品以上、京堂舆顶用银,盖帏用皂。在京舆夫四人,出京八人。四品以下文职,舆夫二人,舆顶用锡。直省督、抚,舆夫八人……钦差官三品以上,舆夫八人。”由此可见,“八抬大轿”是品阶极高的官员才能乘坐的。而且,图中所绘轿子帷幔都用绿呢,在当时使用绿呢轿子也是排场的象征。清末讽刺小说《文明小史》中写道:“只要外国人来求见,无论他是哪国人,亦不要问他是做什么事情的,他要见就请他来见,统同由洋务局先行接待。只要问明白是官是商,倘若是官,统通预备绿呢大轿,一把红伞,四个亲兵。”


(十)分家

“分家”图中,年迈的父母坐在大理石面书桌前,老父亲身旁长椅上放着一箱金元宝,桌上摆放着账本、墨盒和算盘。该图像内容符合广东潮汕民俗中的“兄弟分家”内容。通常分家的时间一般选择在姐妹大部分出嫁,兄弟大部分完婚后。分家仪式由父母主持,分家前父母先与儿子们充分协商,议定分配方案。一般来说,长孙所在的家庭可获得半份家产,如果幼子还未结婚,分家时则需要留出为他娶妻的财产,俗称“老婆本”。最终的分配情况由父亲写在分家书上并签名按手指印,一式几份,各自保管。从俄罗斯科学院人类学与民族学博物馆藏的“分家”图(图二)来看更为直观。


(十一)贺寿

“贺寿”图中戏班正演奏祝寿曲子,官员老夫妻身穿吉服坐在大寿屏前,身穿华服的后辈们或恭敬地在前面站立,或跪在地毯上向老人行叩拜礼,整幅画面华美异常。图中颇具岭南特色的大寿屏是专为贺寿定制的,除了起到遮蔽作用外,更为重要的是满足祝寿的礼仪功能。制作屏风祝寿在清代非常流行。在中国传统绘画中,祝寿图像具有明确的教化及礼制功能,内容常为象征福寿的神祇人物、瑞兽祥禽以及具有长寿寓意的动植物组合,而以历史人物为主的祝寿图像,则有宣文君、老莱子、郭子仪、睢阳五老及香山九老等,蕴含了浓厚的中国礼俗道德标准和民俗文化价值。而“人生礼俗”外销画册“贺寿”图则直接反映了晚清广东贺寿风俗,具有现实意义。


(十二)辞世

辞世是一个人生命的终结,也是“人生礼俗”外销画册中的最后一幅,说明了中国人重视丧葬礼仪的习俗。孟子曰:“养生者不足以当大事,惟送死可以当大事。”对此,朱熹点评:“至于送死,则人道之大变。故尤以为大事,则必诚必信。”“人生礼俗”外销画册“辞世”图中显示主人刚刚离去,属于葬礼的开端,画面内容与《钦定大清通礼》中“三品以上官员”葬俗礼制一致:“既终,子号哭辟踊,去冠,披发,徒跣,诸妇子女去笄,期功以下丈夫素冠,妇人去首饰,皆易素服。男哭床东,女哭床西,异向作魂帛(结帛绢为之)。为位于尸东前设案,奠阁余(生前食饮所余),脯盐酒果用吉器。立丧主(以适长子,无则长孙承重),主妇(以亡者之妻,无妻及母之丧,则以丧主之妻当之)护丧。”



三、清代“人生礼俗”外销画背后的中西民俗观


1843年,时任英国驻香港副领事的亨利·查尔斯·瑟曾造访林呱(Lamqua,关乔昌)的画室,在画室中他看到林呱弟弟庭呱(Tinqua,关联昌)绘制的通草画。这批通草画中最出色的是描述一位官员由生到死整个人生历程的作品。绘画内容与莎士比亚的诗《人生的七个阶段》非常相似,让他十分惊讶。而伊凡·威廉斯在俄罗斯科学院人类学与民族学博物馆内观摩外销画藏品时,则被描绘一个孩子成长过程的画册吸引,他认为该画册告诉西方人在中国如何衣着打扮,怎样的行为举止是得体的,就像一部社会发展的纪实文献。可以说,清代“人生礼俗”外销画因其独特的写实性成为研究中国民俗文化最好的图像资料。


关于人生礼俗,清代研究著作甚少,相关内容基本分散在清人札记或地方志中。民国许世英曾言:“中国风俗,古无专书,唯方志中略有所载……是以留心风俗者,每无从考证。”相对而言,晚清西方人来华游记中却留下许多关于中国礼俗的记录,尤其在婚俗和葬俗上面。西方人对中国包办婚姻难以理解,马戛尔尼使团总管巴罗曾写道:“人们根本不允许订婚者事先进行交谈。男人娶女人是因为习俗对他的要求,男子20岁还独身,会被人看不起,称为‘老光棍’。”美国传教士卫三畏则认为中国女性是不幸福的,认为她们的意愿与认没有超过家务圈子,她们在母亲的房间里受到女性的各种职责和技能的训练,即使转移到丈夫家里也没有发生大的变化。


如果说中国婚俗对西方人来说是难以理解的,那么葬俗对他们来说则是匪夷所思。见识过中国葬俗的西方人,不少用文字记录了他们的困惑,尤其是美国传教士卫三畏和倪维思。卫三畏认为:“父亲还活着就送棺材,这种习惯和我当初设想的孝道大不相同,莫名其妙。”倪维思则详细描述了他所看到的奇怪葬俗:“中国人作为成年人,特别是为双亲所操办的丧礼程序之庞杂、费用之高昂以及整个过程中所表现出来的深切的悲痛之情也同样让人感到匪夷所思。人死后,其亲友首先要在家中死去活来地哭嚎一番,有时一边哭一边还哀求死者起死回生。死者遗体前须摆上香、烛及祭品,同时家人还要请一帮和尚老道来为亡灵诵经……我们西方人对棺木及其所引发的联想常常心存反感和芥蒂,中国人则不然,他们总爱将之摆放在屋门口或其他某个显著地方大肆炫耀,这些经过精雕细琢的棺材都胶合得非常结实。在中国各地旅行期间,我们常在一些人家中借宿,我们住的房间内有的就摆放着几口棺材,不过我们从来没问过这些棺材里面究竟有没有死尸……中国人在操办红白喜事,特别是在为死者买棺择坟时从不吝啬,他们的出手甚至大方到了几近浪费的程度。很多家庭由于负担不起这些费用而不得不高筑债台,他们所欠的债务多得几代人都无法还清。为了让死者风风光光地入土,为了图一时的炫耀,在中国有多少儿孙们不得不一辈子过着衣不蔽体、食不果腹的悲惨日子啊!”


“礼”和“孝道”是中国丧葬观的核心,受儒家重伦理的思想影响,厚葬一直在中国葬俗中占主导地位。尽管清代厚葬风气仍存,但黄宗羲、陈确等思想家极力推崇薄葬、反对厚葬。黄宗羲曾撰写《筑墓杂言》,谕令其子弟黄百家及族人:“吾死后,即于次日升至圹中,敛以时服,一被一褥,安放石床,不用棺椁,不作佛事,不做七七,凡鼓吹等一概不用。”陈确著有《葬书》,书中明确反对厚葬,认为因厚葬而破家,以骗得别人的赞誉,实在太愚蠢,对死者毫无益处。他们的尖锐言论在当时激起很大的波澜。



结语



百越民族民俗与中原移民民俗在漫长的历史岁月里,融合成广东独特且多样的民俗。其中,广州地处沿海,自汉代起已是海上丝绸之路的起点,唐开元年间广州首设“蕃坊”,北宋元丰年间是“万国衣冠,络绎不绝”的对外贸易港,清乾隆时期更成为全国唯一的通商口岸。中西文化的交汇,让广东民俗有机会走向世界。在民俗学视角下,“人生礼俗”外销画册因其独特的写实性,一方面成为西方人来华游历时购买的重要特色商品,另一方面成为我国晚清文献的图像补证,是研究清代民俗文化的极佳图像资料。





为方便阅读,注释从略,请以正式出版物为准。

投稿邮箱:YSYMS2018@126.com


小贴士




《艺术与民俗》是广东省文化和旅游厅主管,广东省博物馆和广东省民俗文化研究会共同主办的文博类综合性学术刊物。


《艺术与民俗》为季刊,国际标准大16开本,全彩印刷,国内公开发行,每期48元,全年定价192元。


《艺术与民俗》于2020年正式与《中国学术期刊(光盘版)》电子杂志社有限公司合作,即日起可在中国知网查询到本期刊自创刊以来已收录的所有文章,欢迎各位读者浏览。



读者可到当地邮局订阅,也可通过全国邮政报刊收订微信二维码订阅。本刊征订代码为46-627。


读者还可登录广东省博物馆微信公众号的微店和广东省博物馆天猫旗舰店购买我们的期刊。


国内统一连续出版物号:CN 44-Q1116

国际标准连续出版物号:ISSN 1995-0187




声明



凡向本编辑部投稿,即视为授权本刊及本刊编辑部网站、中国学术期刊网络出版总库(CNKI)等期刊数据库出版,所付稿酬包含网络出版稿酬。本刊文责自负,版权所有,未经许可,不得转载使用。




供稿丨期刊编辑部

编辑丨融媒体中心



阅读最完整展览|分享最有趣幕后

www.gdmuseum.com

广东省博物馆

(服务号)

粤博订阅

(订阅号)

广东省博物馆

新浪微博







Copyright © 2021.Company 全民古玩网QVIP.NET All rights reserved.全民古玩网加密货币交易所